“酒精肝”是因过量饮酒引发的肝脏慢性疾病,可从肝脂肪变性逐步进展为肝炎、肝硬化,甚至诱发全身代谢紊乱,损伤人体健康。10月16日,Chinese Medicine期刊发布了一项新成果,他们发现传统药食同源物质化橘红,可以通过调节肝脏脂质代谢和铁稳态来改善酒精性肝病(ALD)。

图源:Chinese Medicine

化橘红可改善酒精肝
这项研究从化橘红中分离出黄酮类化合物、多糖、香豆素、挥发油和其他天然产物,发现柚皮苷、芹菜素、野漆树苷、新橙皮苷等黄酮类化合物是主要活性成分。随后研究人员以斑马鱼、小鼠、AML-12细胞和RAW264.7细胞为研究对象,通过给斑马鱼、小鼠灌胃,给肝细胞、巨噬细胞加药等方式,用化橘红进行干预,进而观察肝脏变化。
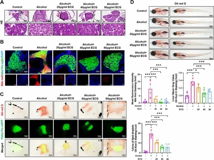
结果发现,20、40和80 微克/毫升的化橘红均能不同程度地降低酒精诱导的斑马鱼肝脏脂质积累。与对照组相比,化橘红组的脂肪肝程度显著降低。

化橘红可降低斑马鱼肝脏中酒精诱导的脂质积累/图源:Chinese Medicine
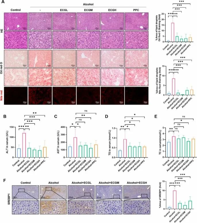
小鼠模型中,化橘红干预显著减少了小鼠肝组织中空泡和脂滴的聚集,降低了血清ALT和AST的表达水平。此外,化橘红干预逆转了酒精诱导的小鼠模型中SREBP1表达的升高,表明化橘红能有效减少酒精引起的肝脏脂质蓄积。

化橘红改善小鼠酒精饮食引起的肝损伤/图源:Chinese Medicine
进一步的研究发现,ALD 患者常伴随肝脏铁过载,化橘红可促进铁排泄,减少铁储存,最终降低肝脏总铁及亚铁离子浓度。另外,晚期糖基化终产物受体(RAGE)是 ALD炎症的核心触发因子,酒精会升高肝脏RAGE表达,而化橘红能显著下调酒精诱导的肝脏RAGE 表达,抑制p-NF-κB 激活,减少炎症因子(TNF-α、IL-6)的释放,减少巨噬细胞在肝脏的浸润与活化,缓解酒精导致的肝组织炎性损伤。

什么是化橘红?
化橘红为芸香科植物化州柚(Citrus grandis‘Tomentosa’)或柚(Citrus grandis (L.) Osbeck)的干燥外果皮。在夏季果实未成熟时,将其果皮切块,去除果肉和部分中果皮,压制成特定形状,进行干燥处理,就加工制成了名贵中药材:化橘红。它具有化痰、理气、健胃消食的作用,临床用于改善风寒咳嗽、喉痒痰多、食积酒伤等症,有“南方人参”之称,属于“中国四大南药”和“十大广药”之一。

化橘红鲜果(左)、化橘红干果(右)
图源:lemeilleurthedechine、nature
化橘红主要产于中国南方的广东和广西两省,以主产于广东省化州市的质量最佳。2024年,国家卫生健康委发布公告,将化橘红纳入按照传统既是食品又是中药材的物质目录,这意味着化橘红产品能够进入更多的销售领域。化橘红在广东、广西等地区有作为食品原料的食用历史,主要方法为泡茶、煲汤、炖肉、入菜、传统方式制作饮料、糖果、蜜饯果脯和糕点等。按照传统习惯正常食用。另外,从化橘红中提取精油已被广泛用作食品的香料和制药工业中掩盖药物不良味道的调味剂。

化橘红的更多功效
止咳化痰:《本草拾遗》中记载,化痰止咳、风寒咳嗽为化橘红的首要功效,无论寒咳或干咳,服用化橘红均可见效。现代研究发现,化橘红能调节气道粘液的分泌和运输,促进痰液的排出。从化橘红中提取的柚皮苷可以降低支气管肺泡灌洗液和十二指肠液中白细胞介素-8、白三烯B4和肿瘤坏死因子的水平,并显著缓解暴露于香烟烟雾的豚鼠的咳嗽症状。此外,柚皮苷对严重急性呼吸综合征有效。
降血糖、血脂:化橘红中的黄酮类化合物(柚皮苷等)能提升糖尿病小鼠高密度脂蛋白胆固醇(HDL-C)水平,同时降低总胆固醇(TC)、总甘油三酯(TG)和低密度脂蛋白胆固醇(LDL-C)水平。化橘红中的黄酮类化合物还具有减轻氧化应激、抑制消化酶活性和降低血脂的作用。
保护心脏:研究发现,化橘红可通过提高内源性抗氧化酶和心肌酶的活性、降低活性氧水平以及调节caspase-3、Bax 和 Bcl-2 等凋亡相关蛋白的表达,有效减轻心肌缺血/再灌注损伤。其保护作用与 Nrf2/Keap1 和 IRE1/GRP78 信号通路相关。
护肺:小鼠研究发现,化橘红可以显著减轻急性肺损伤小鼠的肺水肿,降低血清中IL1β、IL6和TNF-α的水平。化橘红可通过抑制TLR4/MyD88/NF-κB p65和JAK/STAT信号通路介导的炎症反应、Txnip/NLRP3信号通路介导的炎症体激活以及调节Nrf2/GPX4轴介导的铁死亡,从而减轻急性肺损伤。
[1]https://cmjournal.biomedcentral.com/articles/10.1186/s13020-025-01229-4
[2]https://pubmed.ncbi.nlm.nih.gov/39486958/
[3]https://pubmed.ncbi.nlm.nih.gov/38588989/
[4]《不同物候期“密叶金毛”化橘红HPLC指纹图谱的建立》
[5]https://www.sciencedirect.com/science/article/abs/pii/S0378874120330609?via%3Dihub
[6]https://pmc.ncbi.nlm.nih.gov/articles/PMC12293301/
[7]https://pubmed.ncbi.nlm.nih.gov/35889470/
封面图源自:https://lemeilleurthedechine.com/
https://www.nature.com/articles/s41538-025-00411-0/figures/1